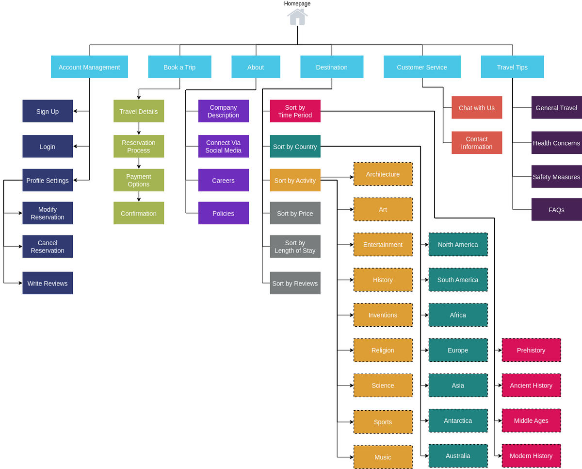
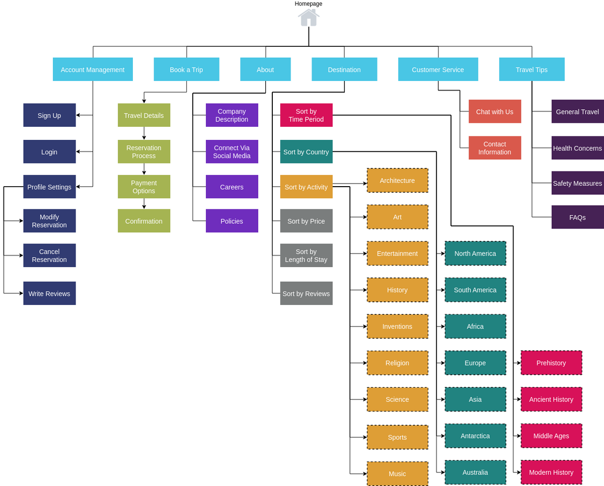
Are you looking for an easy way to organize your website’s content? A site map diagram template could be just what you need! With a site map diagram template, you can visually map out the structure of your website, making it easier for visitors to navigate and find the information they need.
Creating a site map diagram template is simple and can be done using a variety of tools and software. Whether you prefer a digital tool or good old-fashioned pen and paper, there are plenty of options to choose from. So, let’s dive in and explore the benefits of using a site map diagram template for your website!
Site Map Diagram Template
Site Map Diagram Template
One of the main advantages of using a site map diagram template is that it helps you visualize the layout of your website. By creating a visual representation of your site’s structure, you can easily see how different pages are connected and organized.
Another benefit of using a site map diagram template is that it can help improve the user experience of your website. By making it easier for visitors to find what they’re looking for, you can increase engagement and keep users on your site for longer periods of time.
Overall, creating a site map diagram template is a simple and effective way to organize your website’s content and improve the user experience. So why not give it a try and see the benefits for yourself?
So, if you’re looking to streamline your website’s structure and enhance the user experience, consider using a site map diagram template. With its visual representation and ease of use, you’ll be on your way to a more organized and user-friendly website in no time!
Free Visual Sitemap Generator And Examples Online Canva
Site Map Examples U0026 Templates XML HTML U0026 Visual Site Maps
Free Visual Sitemap Generator And Examples Online Canva
Travel Booking Sitemap Site Map Diagram Template
Free Sitemap Template EdrawMind



