If you’re looking for a handy tool to organize your sales strategy, look no further! My Sales Map Printable Free is a fantastic resource that can help you plan your sales process effectively.
With this printable template, you can visually map out your sales goals, track your progress, and identify areas for improvement. It’s a great way to stay organized and focused on reaching your targets.
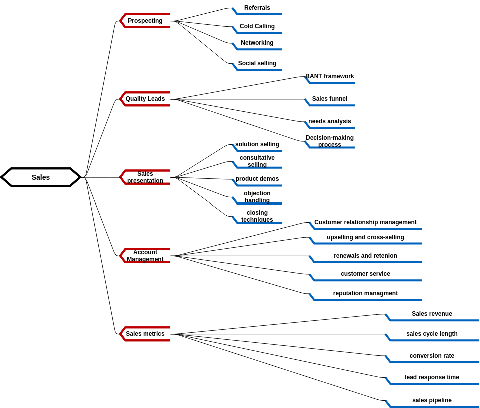
My Sales Map Printable Free
Get Your Free Sales Map Printable Now!
Simply download the template, print it out, and start filling in your sales goals, action steps, and timelines. You can customize it to suit your unique sales process and use it as a guide to keep you on track.
By using My Sales Map Printable Free, you can streamline your sales activities, prioritize your tasks, and stay motivated to achieve your targets. It’s a simple yet powerful tool that can make a big difference in your sales success.
Don’t wait any longer to get organized and take your sales game to the next level. Download your free sales map printable today and start seeing the results in your business!
Personalised Sales Map For Your Small Business UK Sales Map Postcode Map
US Sales Map For Small Business Printable Sales Map Map Coloring Sheet Sales Map For Procreate Etsy India
Sales Map Digital Download Printable Sheet Etsy
Sales Map Tracker Procreate Or Printable United States Etsy Sales Map Goal Map Coloring Map USA US Sales Map Procreate Etsy
Sales Tracker USA Sales Map Small Business Sales Map Etsy Sales Map Instant Download Procreate Sales Map Printable Sales Tracker Etsy UK



